服務熱線
0755-83044319

發布時間:2022-11-22作者來源:薩科微瀏覽:3333
當前,FPGA的學習板基本都是數字系統的 - 搭配按鍵、顯示屏、傳感器,做點邏輯控制、顯示、網絡、數字信號處理等方面的編程等。很少看到數字 + 模擬混合在一起的綜合系統學習套件。
對于渴望學習模擬電路的同學、工程師來講,只是做一些獨立模塊的設計、測試而學習和掌握到的知識點都是支離破碎的。無系統、不模擬!只有在一個綜合性的系統應用中,才能深刻理解模擬電路的精髓。
為此,我們專為小腳丫FPGA核心板設計了一款幾乎包含了所有主要模擬器件功能的“模擬電路設計學習套件”,以高速信號發生器和高速數據采集為主線,將模擬電路中的核心功能模塊全部覆蓋 - 放大器、濾波器、ADC、DAC、各種電源穩壓器。內容太多,在此不再展開。
圖1:模擬電路設計學習套件的3D效果圖(KiCad繪制)
“電子森林”公眾號終于有了評論功能,那咱們就把它用起來試試,今天的文章就將我的部分調試結果給大家分享一下,有興趣的同學可以通過留言功能來分析、回答一下我提出的幾個問題,回答最完備的網友可以免費獲得一套板子(包含新款Lattice版本的小腳丫一塊,不過完整的套件要一個月后才能發貨)。
下面的框圖為套件上高速DAC + LPF的部分,也就是我們今天文章中涉及到的部分電路:
圖2:高速DAC和低通濾波器部分的框圖
本套件的高速DAC可以支持到[敏感詞]120Msps的轉換率,但考慮到越來越多的同學使用我們無需安裝任何軟件的WebIDE來對小腳丫編程,而WebIDE暫時還不能支持FPGA內部的PLL軟核,只能使用12MHz的外部時鐘,所以在我的測試中高速DAC的時鐘也設定為12Msps(如果使用安裝的Diamond軟件可以通過PLL讓FPGA和高速DAC工作到120Msps,能獲得更好的效果)。
無論使用WebIDE讓DAC工作在12Msps,還是使用Diamond工作在120Msps,輸出信號的模擬帶寬我都設定為5MHz,也就是后面低通濾波器的截止頻率設置為5MHz,且LPF后的運算放大器的帶寬也能支持到5MHz。
在12Msps轉換率情況下仍設定為5MHz的截止頻率,并且使用兩種5階的低通濾波器主要是出于讓同學們能夠通過測量到的現象更深刻理解電路設計的初衷,以便在實際的項目設計中根據預定的技術指標來進行合理設置這些參數。
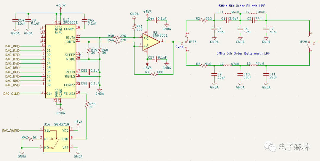
圖3:高速DAC+兩款LPF部分的原理圖
問題1:圖3中的左下角的器件在這個電路中是用來做什么的?
通過“電子森林”里推薦的一款LC濾波器設計工具設計了兩種不同拓撲結構但都是5MHz的5階低通濾波器 - 巴特沃斯濾波器和橢圓濾波器,通過跳線選擇來對比兩種濾波器的效果。下面是兩種LPF的電路構成及使用LTSpice做的仿真。

圖4:5階巴特沃斯低通濾波器的頻率響應仿真
圖5:5階橢圓濾波器的頻率響應仿真
使用WebIDE編程一個10位分辨率DDS的功能,生成不同頻率的正弦波。
圖6:在瀏覽器里可以編程小腳丫FPGA的WebIDE
改變相位累加字就可以得到不同的信號頻率,在這里我們測試三個頻點的波形:
46.875KHz(12MHz/256,一個周期256個點構成)
750KHz(12MHz/16,一個周期16個點構成)
3MHz(12MHz/4,一個周期4個點構成)。
使用ADALM2000口袋儀器進行測量:
圖7:生成46.875KHz的正弦波信號波形(未加LPF)
圖8:生成46.875KHz的正弦波信號的頻譜(DC-100KHz,未加LPF)
圖9:生成46.875KHz的正弦波信號的頻譜(DC-15MHz,未加LPF)
可以看出波形非常平滑,因為一個正弦波周期中有256個樣點;頻譜圖上有一些雜散信號,這些雜散相對于主頻率譜線幅度很小。
問題2:圖8、9中的雜散信號都分別由什么原因造成的?
圖10:生成750KHz正弦波信號的波形(未加LPF)
在750KHz這個頻率,一個正弦波周期由16個樣品點構成,兩個點之間有帶著波動的臺階。
問題3:為什么會有臺階?為什么臺階上會有波動?
圖11:生成750KHz正弦波信號的頻譜(未加LPF,DC-15MHz)
可以看到除了750KHz的主譜線外,也有非常多的雜散信號。
圖12:經過巴特沃斯濾波器的750KHz正弦波信號的波形
圖13:經過橢圓濾波器的750KHz的正弦波信號的波形
圖14:經過橢圓濾波器的750KHz的正弦波信號的頻譜(DC-15MHz)
通過兩種方式的LPF,可以將波形進行平滑,帶波動的臺階消失,得到一個非常光滑的正弦波,在頻譜圖上雜散被抑制。
我們再來看看生成的3MHz的正弦波信號
圖15:未經低通濾波器的3MHz模擬信號
在沒有加濾波器時,一個周期僅有4個點的波形非常難看,由4段不同幅度的帶波動的臺階構成。
圖16:未經低通濾波器的3MHz模擬信號的頻譜
頻譜分量很多,而且跟主信號的譜線從功率上沒有較大差異。
圖17:經過巴特沃斯濾波器后的3MHz模擬信號波形
圖18:經過巴特沃斯濾波器后的3MHz模擬信號的頻譜
圖19:經過橢圓濾波器的3MHz正弦波信號的波形
圖20:經過橢圓濾波器的3MHz正弦波信號的頻譜
對于3MHz的模擬信號,由于設定為5MHz截止頻率的巴特沃斯低通濾波器的帶外抑制能力不夠強,其12MHz-3MHz=9MHz的譜線被抑制得不夠,仍然有較強的功率(見圖18),圖17中的波形也就是兩個頻率信號的疊加的結果。
采用帶外抑制性能較強的橢圓濾波器則將9MHz的譜線強烈抑制,對于3MHz的主信號構成的影響已經從時域波形上看不出來,經過該濾波器的正弦波信號看起來非常平滑、干凈。
問題4:無論這三種頻率的信號的哪一種,在不加低通濾波器的時候測量其頻譜,在整個頻道范圍內(DC-15MHz)都會有很多雜亂的信號譜線,而加上濾波器以后,除了5MHz以上的信號頻率被抑制外,5MHz以內的雜亂的信號功率貌似也降低了很多,是什么原因?
問題5:巴特沃斯濾波器和橢圓濾波器各有什么優缺點?它們分別適用于什么系統?
今天列出的這些僅僅是這塊學習板上的一個很小的功能塊,與模擬電路設計相關的更多電路設計、功能測試和分析會在以后的文章中陸續介紹,我們即將于11月7號上線的“模擬電路工程化設計大師課”系列課程會給出更具體、更系統的揭秘,敬請關注!
免責聲明:本文采摘自網絡,本文僅代表作者個人觀點,不代表薩科微及行業觀點,只為轉載與分享,支持保護知識產權,轉載請注明原出處及作者,如有侵權請聯系我們刪除。
友情鏈接:站點地圖 薩科微官方微博 立創商城-薩科微專賣 金航標官網 金航標英文站
Copyright ?2015-2025 深圳薩科微半導體有限公司 版權所有 粵ICP備20017602號